Péritel multiple
Par makoto doushite le lundi, 24 novembre 2025, 21:36 - Électronique - Lien permanent
Un peu de contexte,
Il y a bien longtemps, dans les années '90, j'étais l'heureux propriétaire de deux consoles de jeux, une Sega Master System et une PC Engine qu'on appelait plus simplement la NEC à l'époque.
Quasi toutes mes économies amassées au fil du temps y étaient passées, et il ne me restait pas grand chose mais suffisamment pour acheter un accessoire qui aurait dû me simplifier la vie : un quadrupleur de prises péritel.
En effet, celleux qui ont vécu l'époque savent à quel point il était pénible de brancher un appareil sur une télévision, sachant qu'elles étaient souvent disposées dans un coin peu accessible, voire dans un meuble dédié et que la manœuvre consistait alors à se munir de la dite prise péritel, plonger son bras derrière la télé, et à l'aveugle tenter d'aligner la prise dans celle de la TV… Une galère sans nom, sans compter qu'à force d'opérer, la prise de la TV avait tendance à devenir lâche et devenait alors source de faux contacts générant parasitage vidéo, coupe de son et autre nuisances si on n'avait pas pris soin de bien coincer la prise… Et malheur à celui qui toucherait par mégarde au câble péritel, provoquant alors le déséquilibre de ce savant réglage.
Voilà, donc ça, chaque fois qu'on voulait passer du magnétoscope, ou à une des deux consoles, misère !
- Au supermaché de mon coin, j'ai donc déboursé 15 Francs, si mes souvenirs sont exacts, pour obtenir l'accessoire qui aurait donc dû me permettre de connecter jusqu'à 4 appareils sur la TV 36 cm à ma disposition.
Sauf que ! Ça n'a jamais fonctionné.
Le simple fait d'avoir plusieurs appareils connectés, même éteints, provoquait une perte de qualité d'image et de son sur l'unique appareil qu'on utilisait.
Débutant à l'époque en électronique, j'ai alors ouvert le quadrupleur et tenté de comprendre l'origine du problème.
Je ne me souviens plus de ce que j'ai conclu alors à la vue du circuit…
- Par contre aujourd'hui en regardant cette plaquette en bakélite je peux dire que c'est d'une conception catastrophique !
Les quatre prises comportant 12 signaux sont simplement tous connectés ensembles… C'est à dire par exemple que l'appareil allumé envoyait son signal audio/vidéo à la TV, certes, mais aussi aux autres appareils !!! Et si on en allume plusieurs, c'est tout ce monde qui se « repisse dessus » (jargon d'électronicien) joyeusement, quelle horreur ! Surtout quand on sait aujourd'hui (l'ados de l'époque ne savait pas) qu'en plus de ça, les broches 8 et 16 des péritel envoient chacune 5 et 12 Vots. Heureusement que les puissances de tous ces signaux sont très faibles et n'ont pas détruit de matériel.
Je n'avais pas tout compris, cependant j'avais quand même pensé qu'il faudrait isoler les prises péritel les unes des autres, ce que j'avais fait en coupant le circuit des pistes à la surface de la bakélite.
Puis avec le peu de ressources dont je disposais j'ai imaginé et bricolé d'abord un connecteur à l'aide de dominos… Imaginez un peu, souder des fils sur le bornier de la prise péritel mâle, et d'autres sur le pastilles des broches des péritel femelles.
Ces fils sont ensuite vissés d'un côté du dominos noir pour la péritel mâle, et de l'autre côté, j'ai vissé des clous que j'ai coupé à dimensions. Ce montage devenant alors le connecteur mâle.
Puis les fils provenant des 2 broches péritel femelles sont vissés chacun d'un côté des dominos translucide, pour faire les connecteurs femelles. Suffisait alors d'insérer une des deux femelle sur le mâle, en jouant sur la souplesse du domino, ça n'était pas toujours facile mais ça fonctionnait…
- J'ai retrouvé les dit dominos, j'ai tenté de reproduire la scène, imaginez juste les clous ne dépassant que de 5 mm :

J'ai donc dû percer le boîtier pour sortir les bottes de fils, on verra ces trous de plus prés ensuite.
Et oué, quand t'as pas de permis, pas de voiture, pas de magasin à proximité, tu te débrouilles avec ce que tu as sous la main.
- Plus tard j'ai découvert l’existance d'un magasin d'électronique accessible en 20 min à pieds de l'école (et 20 min retour…) auprès duquel j'ai pu aller m'acheter des petits interrupteurs inverseurs. J'ai pu disposer du matériel de l'école, me permettant de simplifier mon montage, par une plaquette gravée sur laquelle j'ai soudés tous les fils dont je parlais ci-dessus, afin de les raccorder sur les interrupteurs :

Pour cacher la grand entaille faite dans le boîtier, j'avais collé du carton de chemise colorée. (notez l'isolant en chiffon quadrillé, utilisé là car les seules vis que j'ai trouvé étaient trop grosses et auraient fait court-circuit en touchant les pistes de ma plaquette).
Pour passer d'une péritel à l'autre, au lieu de débrancher un domino pour brancher l'autre, il fallait alors basculer tous les inverseurs dans la position opposée. C'était mieux, mais pas ouf, et on ne disposait là encore que de deux péritel en source audio/vidéo.
Retour à aujourd'hui,
Je l'évoquais dans le billet précédent, j'ai besoin maintenant de brancher plusieurs sources de jeux dans ma borne, dont l'écran est une TV avec sa péritel carrément pas du tout accessible… Même problème trente ans plus tard, mais compétences améliorées et augmentées notamment par l'accès « au net ».
- Entre temps j'avais récupéré un autre boîtier « tout fait », avec un bouton pour sélectionner la prise péritel active, mais il ne fonctionne pas bien. Dés que 3 appareils sont branchés dessus, les signaux vidéos sont parasités… Décidément !
- J'ai donc ressorti mon vieux quadrupleur avec l'intention de refaire complètement sa plaque !
Et pour cela il me faut une solution technique qui fonctionne correctement.
On trouve de l'info en ligne, et des choses pleines de promesses « spéciales rétro-gaming » à l'achat, mais je m'en suis détourné afin d'expérimenter des trucs, parce-que « c'est amusant ».
Cet été, j'ai donc conçu une première version à base de puces CD4066, que j'avais aperçue en démontant mon second boîtier, et bien mal m'en a pris.
Ce sont des puces qui permettent d'interrompre les signaux qui la traverse grâce à un signal de commande, un interrupteur commandé en somme, ce qui est tout à fait ce dont j'avais besoin, sauf qu'une fois le contact établi il était soumis à une résistant (Ron) d'une centaine d'ohms, ce qui dégrade évidemment la vidéo et le son.
J'ai fait confiance à ce que j'ai vu dans un matos du commerce… Décidément, y faut pas !
Ça fait que des conneries d'ingénierie haha, autant que j'en fais quoi.
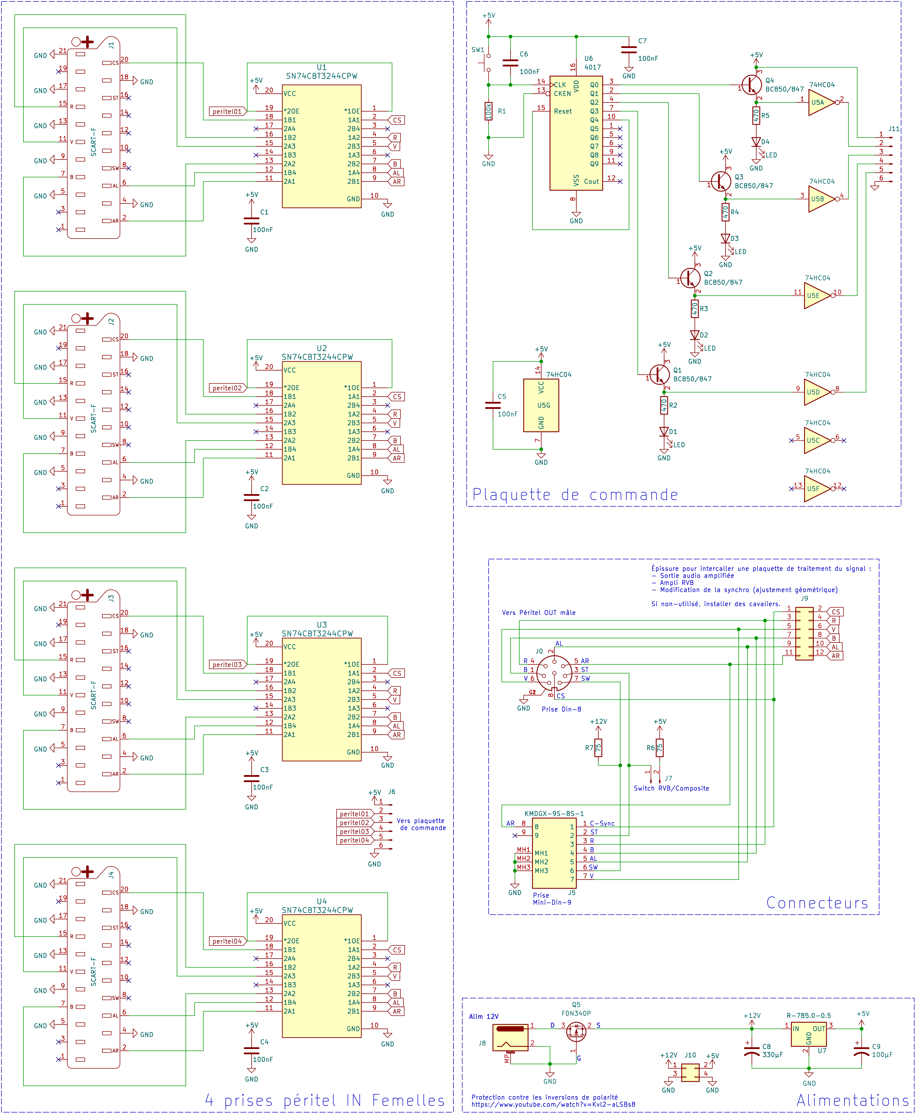
- Bref, je me suis ensuite tourné vers la vielle puce CBT3244, et visiblement c'est ce que d'autres bidouilleureuses utilisent, alors j'ai voulu vérifier en concevant un second prototype avec, et il fonctionne ! (oui c'est une plaque gravée à la main)
La résistance (Ron) n'est ici que de 3Ω (annoncé, j'ai mesuré parfois un peu plus du genre 5Ω) ce qui n'est pas suffisant pour altérer les signaux, par contre si la coupure des signaux vidéos est franche et sans problème, l'audio pose problème.
Le son, c'est une affaire plus complexe que la vidéo et pourtant on la sous-traite trop souvent. Ce sera le cas ici, je n'ai pas les compétences pour régler le problème qui est le suivant :
− Si on a plusieurs sources audio/vidéo branchées sur le quadrupleur et allumées en même temps, dans les moments de silence on peut entendre de manière ténue et altérée le son provenant des autres sources, malgré le fait que ces signaux soient effectivement bien coupés par le circuit intégré.
Comment s'accommode t'on de ça ?
− Et bah, il suffit d'éteindre les autres sources, évidemment ! Vu qu'on ne peut intrinsèquement utiliser qu'une source à la fois, ça n'a pas de sens de tout allumer en même temps (sauf sur la vidéo en fin d'article, vu que c'est pour la démonstration technique), le but du dispositif c'est vraiment juste de ne plus jamais avoir à brancher/débrancher ces satanées prise péritel des enfers !
Réalisation :
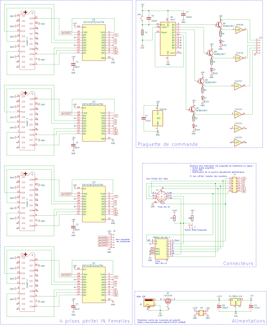
- Voici donc le schéma revu et corrigé en cette fin d'année. Le projet Kicad est disponible en annexe à ce billet :
- Il était donc maintenant possible de faire produire une jolie plaque vernie :
- Souder l'intégralité des composants :
- Et d'intégrer la plaque en lieu et place de l'originale en bakélite :
- Et j'ai mis à profit les vieux trous que j'avais opéré y'a 30 ans pour passer les câbles utiles à la commande déportée, et d'autres choses dont je parlerais en détail dans un prochain billet :
Car j'ai en effet prévu la possibilité d'ajouter une carte fille de « traitement du signal » à enficher sur ces pinoches. Ainsi placées juste avant la sortie péritel, elle permettrait d’altérer le son et la vidéo suivant des besoins spécifiques, comme par exemple amplifier le son, la vidéo, intervenir sur le signal de synchronisation, etc.

Démo :
- Une vidéo de démonstration, sur la borne avec quatre sources vidéos :
Ressources :
− https://github.com/michaelobed/rgb-switcher
− https://github.com/Numbski/open-source-scart-switch/wiki
− https://lite.evernote.com/note/0e0258de-6efd-4e66-9fd4-251252936ab0
− https://www.pcbway.com/project/shareproject/Mini_DIN_9_RGB_Video_Output_adapter_Sega_Mega_Drive_Genesis_2_for_video_mod_3DO_3771fb9e.html



















