Suite des précédents travaux :
Je ne me suis pas rendu compte du temps qui passait − autour d'une année lol − assez occupé sur d'autres sujets en partie chroniqués parmi ces pages…
Mais enfin ! J'ai compilé toutes mes sources, apporté les corrections nécessaires et mis tout cela en ordre pour que cela soit digeste et exploitable.
Je vais donc décrire tout ça, en espérant que cela en motive certain·e·s à se lancer dans la reproduction de l'objet, et pourquoi pas dans des améliorations/modifications ou de nouvelles fonctions. Vous me montrerez ça !
- Hors usage personnel, la seule condition au repartage étant de respecter la licence CC-BY-SA 4.0 voulue par Speedy Potato, l'auteur originel du contrôleur sur lequel j'ai basé mes travaux, en citant également Woody Tsai (je n'ai pas trouvé de sources le concernant, il ne semble pas partager ses travaux autrement qu'en mode « hey tavu ce que j'ai fait… », la jeunesse en mal de reconnaissance sur les rézo ou bien en mode portfolio d'une activité lucrative, mais puisque je me suis inspiré de son idée de dessin… Voilà).
- On trouvera donc en annexe à ce billet deux archives.
Pocket-SDVX-Pico MAKOTO final.zip :
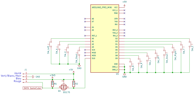
Cette archive contient deux dossiers principaux et une liste des composants électro-mécaniques dans un fichier tableur.
- Le dossier PRODUCTION, pour celleux qui souhaiteraient reproduire tel quel mon contrôleur :
− Il y a les fichiers STL pour imprimer les pièces 3D.
− Les fichiers vectoriels SVG pour la découpe laser en PMMA transparent.
− Et les fichiers Gerber dans plusieurs archives zip pour faire fabriquer les plaques. On a besoin de la plaque PCB qui constitue le circuit électronique et la plaque PLATE qui constitue la plaque décorative supérieure.
Cette dernière existe en 3 versions,
− PLATE est celle que je présente ici, depuis le début de ces travaux,
− PLATE2 est quasi identique sauf qu'elle ne présente pas deux grands trous ronds pour les boutons d'encodeur − knob −, mais deux petits trous pour laisser juste dépasser la tige de l'encodeur, donc dans le cas où l'on souhaiterait que le knob soit placé au dessus de la plaque et non incrusté comme c'est le cas avec la PLATE. Ce qui laisse la liberté de choix pour le diamètre des knob !
− PLATE3 est prévue pour être utilisée à la manière des modèles Pocket SDVX Pico v4 ou v5 originels, c'est à dire qu'on va clipser les switchs MX dans cette plaque, et qu'il n'y aura pas d'autres plaque par dessus. J'en parlais dans le premier billet sur le sujet, avant de faire d'autres choix techniques qui m'ont menés à la PLATE.
Donc avec PLATE3 on n'utilisera pas les supports de switch MX imprimé 3D, ni les plaques en découpe laser, Le contrôleur sera alors moins épais et le cadre formant le boîtier n'ira pas avec non-plus. Il faudra que vous bricoliez quelque chose vous-même car je n'ai pas mené cette version à son terme.
- Et pour fabriquer tout ça ?? Une petite vidéo sous-titrée !
En complément, je reposte la vidéo de l'assemblage 3D du billet N°3 en bas de cette page.
- Le dossier SOURCES, pour celleux qui souhaiteraient modifier quoique ce soit au contrôleur :
− Il y a les ressources Kicad 7 pour la PCB et les PLATE, PLATE2, et PLATE3.
− Les fichiers FreeCAD 1.0 pour la modélisation 3D et 2D.
− Ainsi que les fichiers des graphismes que j'ai mis tant de temps à dessiner,
qui ont permis de fabriquer les ressources du dossier PRODUCTION que j'ai décrites.
Le contenu de l'archive est aussi disponible sur github :
Firmware Pico-Game-Controller-20220705-v4 Makoto-edition.tar.gz :
Comme son nom l'indique, elle contient le firmware du contrôleur USB.
- Le binaire à flasher sur le Raspberry Pi Pico se trouve dans le dossier build_uf2
Pour opérer, il suffit de maintenir le bouton poussoir du Rpi Pico enfoncé tout en connectant le câble USB-C à l'ordinateur, puis de relâcher la pression.
Un média amovible est alors monté automatiquement par le système d'exploitation de votre machine, et il suffit alors de glisser le fichier Pico_Game_Controller_Makoto-edition.uf2 dans ce média. Sitôt fait, le média sera automatiquement démonté et le Rpi Pico redémarrera. En principe le contrôleur de jeux doit alors être disponible dans l'ordinateur.
Le reste des fichiers constituent les sources du programme que j'ai modifié pour prendre en charge les leds et boutons supplémentaires, ainsi que les différents modes de couleurs additionnels.
Le SDK Rpi pico est lui aussi inclu, ce qui fait que si on a gcc, cmake et ninja installés sur son ordi, il suffira de lancer depuis le dossier build les commandes :
cd build cmake .. ninja
pour obtenir le binaire dans le sous-dossier build/src en fin de compilation.
Si ça se passe bien, on pourra ensuite modifier le programme à loisir en éditant les fichier .c et .h disponibles dans le dossier src présent à la racine.
Sinon, on peut aussi faire ça avec l'usine à gaz Visual Studio code…
- Ce programme est donc basé sur le firmware 20220705, à ce que j'ai compris le dernier en date que j'ai trouvé concernant la v4 du contrôleur qui m'a servi de modèle.
Le contenu de l'archive est aussi disponible sur github :
- Voilà, je pense que j'ai fait le tour de la question, on termine avec ça :





































